我國科研團隊發現小分子多肽可有效抑制結腸癌轉移


2月26日,記者從華中科技大學同濟醫學院附屬同濟醫院獲悉,該院胡俊波教授、王桂華教授團隊聯合電子科技大學許川教授團隊通過RNA測序、蛋白質譜分析、體內體外實驗等多種實驗,揭示結腸癌轉移的分子機制,并提出小分子多肽可以有效抑制結腸癌細胞的轉移,為結腸癌尤其是轉移性結腸癌的靶向a干預提供了理論支持。相關研究成果日前刊發于《美國科學院院報》。
受訪單位供圖
結腸癌是威脅人類健康的主要惡性腫瘤之一,其發病率和死亡率分別位于第三位和第四位,且呈逐年上升趨勢。
晚期結腸癌預后較差,轉移是其治療失敗和死亡的主要原因。目前,治療主要以化療、靶向治療、免疫治療等綜合治療為主,探究結腸癌轉移中的關鍵分子不僅可以預測原發腫瘤的轉移潛力,也可為靶向藥物的開發提供依據。
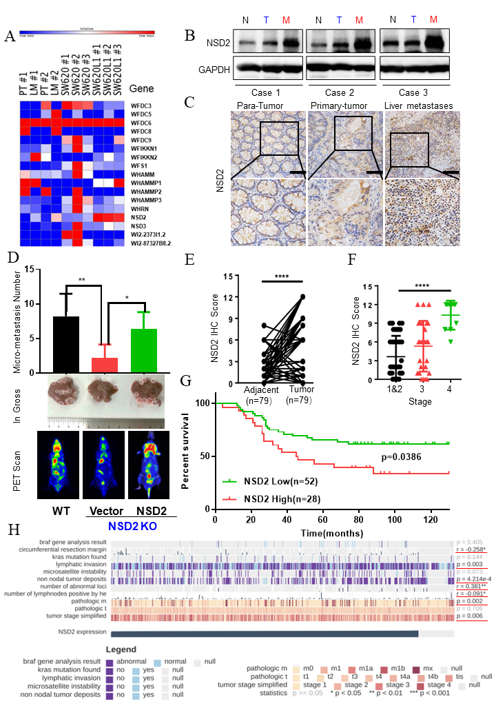
該研究發現,組蛋白甲基轉移酶NSD2通過催化鳥苷酸交換因子Tiam1蛋白發生甲基化進而激活RAC1信號,促進結腸癌發生轉移。在臨床標本中,NSD2的高表達、Tiam1的高甲基化與結腸癌的不良預后相關。由此可見,NSD2和Tiam1是結腸癌轉移中發揮關鍵作用的分子。
在體內外實驗中,靶向干預NSD2-Tiam1互作的小分子多肽可以有效抑制結腸癌細胞的轉移。因此,基于NSD2-Tiam1信號的干預性小分子多肽藥物開發可望為結腸癌的靶向治療提供新思路。
本文鏈接:http://www.albanygandhi.com/news-2-420.html我國科研團隊發現小分子多肽可有效抑制結腸癌轉移
聲明:本網頁內容由互聯網博主自發貢獻,不代表本站觀點,本站不承擔任何法律責任。天上不會到餡餅,請大家謹防詐騙!若有侵權等問題請及時與本網聯系,我們將在第一時間刪除處理。
科技部等三部門發文開展專項行動 促進科技類社會團體發揮學術自律自凈作用
【解讀】國家文物局有關負責人就《關于加強文物科技創新的意見》接受專訪
【解讀】證監會就《上市公司向特定對象發行可轉換公司債券購買資產規則(征求意見稿)》公開征求意見
量子計算機“本源悟空”完成超3萬個運算任務
科技部辦公廳 民政部辦公廳 中國科協辦公廳關于開展促進科技類社會團體發揮學術自律自凈作用專項行動的通知
科技部2024年考試錄用公務員面試公告
北京經濟技術開發區支持高精尖產業人才創新創業實施辦法(2.0版)
進一步促進北京老字號創新發展的行動方案(2023-2025年)
科技部 中央宣傳部 中國科協關于舉辦2024年全國科技活動周的通知
科技部關于開展2023年度全國科普統計調查工作的通知
商家精心整理:DY月付怎么取出來秒到!